根据《广州市教育局关于印发广州市义务教育学校招生工作指导意见的通知》(穗教规字〔2021〕3号)精神,经研究,现公布《2025年番禺区义务教育阶段学校招生计划、招生地段及条件》,具体内容详见附件。 附件:2025年番禺区义务教育阶段学校招生计划、招生地段及条件.xls 广州市番禺区教育局 2025年4月28日 |
番禺公办小学招生计划以及招生地段表
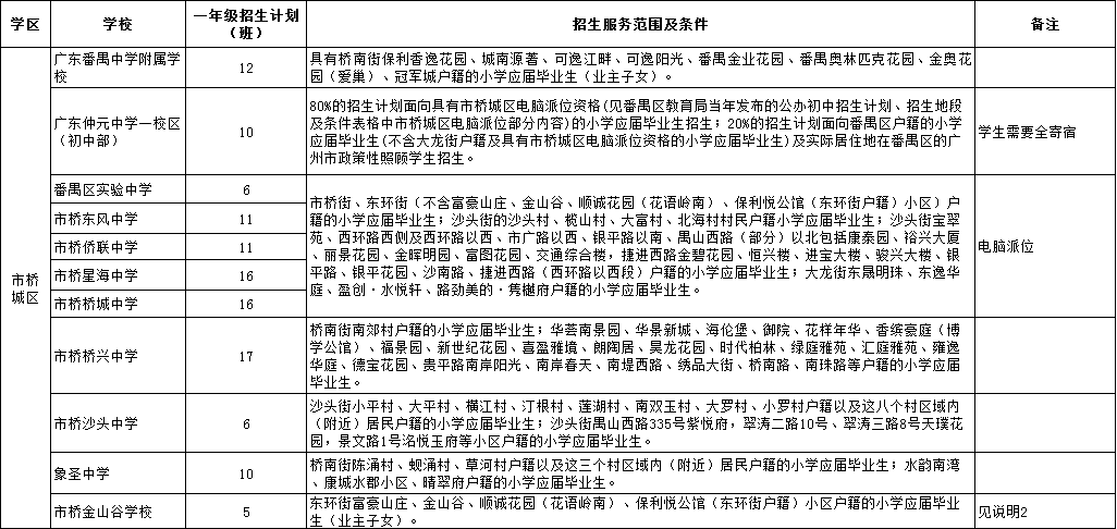
2025年番禺区公办初中学校招生计划、招生范围及条件 2025年番禺区义务教育阶段民办学校招生计划 2025广州各区义务教育招生动态来了! 由于目前各区还在陆续发布动态


资讯右侧广告位2

资讯右侧广告位3

资讯右侧广告位4